咱家讲数据直播间,顺便卖货等级 lv5 了!

原创

抖查查波波

行业报告

870

1年前

前几天,抖查查负责人云霄给我说,我们的我们的一个账号带货,等级升到lv5了,还是挺值得高兴的一件事情,因为本来预期就是扩大品牌影响力的一个直播间,顺便挂一些客户的产品,帮忙走走曝光和动销量,结果数据还持续走好了起来。

图片

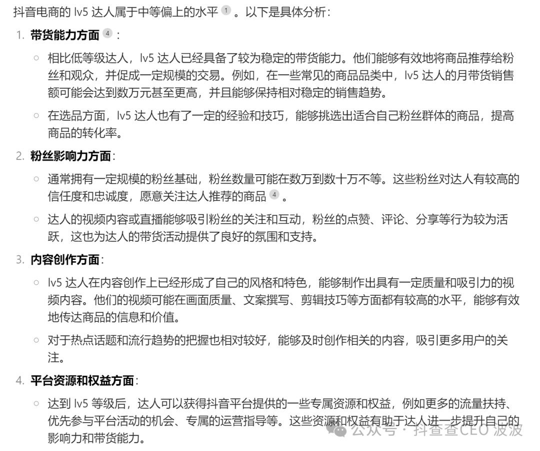
我们来看下lv5级别的带货达人属于什么水平:

图片

说明抖音有很大一部分用户人群对于数据内容的需求是明确的,在直播间提供数据讲解,属于优质的直播内容,能够做到比较好的直播间停留互动,从而激活平台推荐更多的人来到直播间。

图片

有人可能会有疑问,数据平台不止我们一家,为啥抖查查的讲数据直播间能够做高在线数据?波波分析,可能跟我们是黑色主题有一定关系,因为在直播间里,黑色界面加彩色曲线图,能够抓住用户停留,满足直播间的推流数据要求^_^可能就是这么简单。

早在21年初,一桥老师就利用抖查查数据大屏讲流量层级概念做出了一个全抖音最早的讲数据的高在线直播间,场场在线过万,给海量用户普及了抖音推流的知识,带动了大量的玩家进场做抖音。后来平台里面雨后春笋般的出现大量数据分析的直播间:

图片

后面又有以透透糖为代表的的一些卖课主播,通过数据分析拆解爆量账号的短视频,成为头部知识付费账号。再开播转化单月付费课程成交GMV高的吓人,强的可怕。

图片

最近我们推出新的数据平台DSO114,是专门针对搜索流量生态的全新工具。同样有一波利用数据内容爆量的机会^_^希望有懂搜索逻辑的老师们,利用起工具来,结合自己的商业模式,生产好的搜索数据的内容,服务用户,并且做好自己的变现转化。

图片

数据显示,抖音的日均搜索量近两年来增长了近 300%,随着抖音内容生态的不断丰富和用户对搜索功能的依赖度增加,其搜索量有望继续保持高速增长。

  • 搜索对用户、电商和内容的作用

    • 用户:搜索是用户的习惯动作,抖音的搜索创新包括将推荐与搜索结合实现启发式搜索,搜索不限于搜索框,还体现在视频底部文案链接和评论区提示关键词等,方便用户获取信息。

    • 电商:搜索补充了人与商品的连接链路,创造了增量。对商家来说,搜索关键词可反哺私域内容创作,降低内容竞争门槛,收拢流量,提高广告投放 ROI,对抖音电商而言,搜索是各个场景之间的桥梁。

    • 内容:搜索对信息密度更高的优质内容更友好,在搜索逻辑下,头部和时效性强的内容优势可能被削弱,长尾和库存内容将获得更多曝光机会,知识科普类内容成为抖音重点扶持对象。


    感兴趣的同学可以抓住机会,尽早研究搜索流量的数据,抓住新的内容机会。


微信扫码分享

分享到微信
交流圈

扫码进群免费领取会员

微信公众号

热门文章

{{item.title}}

{{item.time_desc}}

直播电商大数据分析平台
  • 实时直播
  • 爆款直播间
  • 达人榜单
  • 热门商品
  • 爆款视频
  • 电商干货
  • 电商问答
  • 更多功能

更多

咱家讲数据直播间,顺便卖货等级 lv5 了!
抖查查波波
870 浏览 1年前
前几天,抖查查负责人云霄给我说,我们的我们的一个账号带货,等级升到lv5了,还是挺值得高兴的一件事情,因为本来预期就是扩大品牌影响力的一个直播间,顺便挂一些客户的产品,帮忙走走曝光和动销量,结果数据还持续走好了起来。

图片

我们来看下lv5级别的带货达人属于什么水平:

图片

说明抖音有很大一部分用户人群对于数据内容的需求是明确的,在直播间提供数据讲解,属于优质的直播内容,能够做到比较好的直播间停留互动,从而激活平台推荐更多的人来到直播间。

图片

有人可能会有疑问,数据平台不止我们一家,为啥抖查查的讲数据直播间能够做高在线数据?波波分析,可能跟我们是黑色主题有一定关系,因为在直播间里,黑色界面加彩色曲线图,能够抓住用户停留,满足直播间的推流数据要求^_^可能就是这么简单。

早在21年初,一桥老师就利用抖查查数据大屏讲流量层级概念做出了一个全抖音最早的讲数据的高在线直播间,场场在线过万,给海量用户普及了抖音推流的知识,带动了大量的玩家进场做抖音。后来平台里面雨后春笋般的出现大量数据分析的直播间:

图片

后面又有以透透糖为代表的的一些卖课主播,通过数据分析拆解爆量账号的短视频,成为头部知识付费账号。再开播转化单月付费课程成交GMV高的吓人,强的可怕。

图片

最近我们推出新的数据平台DSO114,是专门针对搜索流量生态的全新工具。同样有一波利用数据内容爆量的机会^_^希望有懂搜索逻辑的老师们,利用起工具来,结合自己的商业模式,生产好的搜索数据的内容,服务用户,并且做好自己的变现转化。

图片

数据显示,抖音的日均搜索量近两年来增长了近 300%,随着抖音内容生态的不断丰富和用户对搜索功能的依赖度增加,其搜索量有望继续保持高速增长。

  • 搜索对用户、电商和内容的作用

    • 用户:搜索是用户的习惯动作,抖音的搜索创新包括将推荐与搜索结合实现启发式搜索,搜索不限于搜索框,还体现在视频底部文案链接和评论区提示关键词等,方便用户获取信息。

    • 电商:搜索补充了人与商品的连接链路,创造了增量。对商家来说,搜索关键词可反哺私域内容创作,降低内容竞争门槛,收拢流量,提高广告投放 ROI,对抖音电商而言,搜索是各个场景之间的桥梁。

    • 内容:搜索对信息密度更高的优质内容更友好,在搜索逻辑下,头部和时效性强的内容优势可能被削弱,长尾和库存内容将获得更多曝光机会,知识科普类内容成为抖音重点扶持对象。


    感兴趣的同学可以抓住机会,尽早研究搜索流量的数据,抓住新的内容机会。


更多阅读

{{item.title}}

{{item.title}}

{{item.content}}