创业邦
行业资讯
202
8月前
文|田甜
编辑|刘岩
今天,2019年9月10日,中国第35个教师节。
执掌阿里巴巴20年的马云在这个约定的日子里退休。马老师正式卸任阿里巴巴董事局主席,即将开启他商业之外的人生旅程。
三天前,阿里巴巴深情地给杭州写了封致敬信,“谢谢你,杭州,读懂我们最初的梦想。”杭州市委、市政府则在阿里巴巴成立二十周年之际,为表彰马云为杭州发展作出的贡献,授予其“功勋杭州人”荣誉称号。显然,“创业教父”马老师已成为这座城市经济发展最醒目的标签之一。
短短二十年,从一个人,到一家公司,再到杭州“电商之都”“互联网之都”的奇袭……马云究竟赋予杭州这座城市多少含义?一个人、一家公司,跟一座城市的崛起到底有多大关系?
1.“骗子”感受到的尊重
20多年前,怀揣梦想的马云曾两度北漂。这位外乡人希望可以在中国的“城市制高点”首都北京推广自己的“中国黄页”产品。只是当时互联网时代还未到来,马云在北京处处碰壁,不仅没有迅速占领市场,还被当成骗子,吃了多次闭门羹。
马云也曾考虑将阿里巴巴总部设在中国经济中心上海。但当时上海的落户门槛高,这位草根创业者再次被拒之门外。
最终,落魄无奈的马云在1999年正式落户一线城市之外的杭州。因为“念念不忘那个天方夜谭的未知世界”,他创办了阿里巴巴。这些经历使马云意识到,北京更适合国企,上海欢迎外资,反倒是“一无所有”的杭州,适合草根的他落地生根。
只过了一年多,马云便把金庸先生的“华山论剑”搬到西湖,宴邀各路豪杰。创业第三年,马云起家的湖畔花园小房子里迎来了省、市级领导光临。那一年,时任浙江省委书记张德江参观完公司后问马云,你希望这个公司将来做到多大?马云回答,“我希望它会是一家市值五亿到五十亿美元的公司。”
时任杭州市委书记王国平赶紧圆场:“张书记,小马可能说的是他要把公司做成五亿到五十亿人民币的公司。”马云停顿了下,依然坚定:我说的是五亿到五十亿美元的公司。
马云后来回忆,他看到王国平点了下头。2009年,王国平在第六届网商大会上演讲回忆起这段往事仍颇有感触:“那时极少有人相信他(马云),但浙江和杭州相信了他。”
可见,杭州让内心孤独的创业者感到被充分尊重。这也是为何马云在阿里20周年之际致敬杭州,称“这是一座尊重白手起家的城市”的重要原因之一。
2.阿里效应
阿里巴巴成为互联网巨头后,人们纷纷讨论为什么阿里巴巴诞生在杭州?马云认为,不仅因为杭州是他的家乡,更因为杭州拥有创业精神,尊重白手起家的人,包容民营企业的发展,更聚集了大量的优秀人才。
马云并非言辞夸张,有意为杭州代言。看江浙一带,民营经济土壤强劲,早在阿里巴巴诞生前,长三角的每个镇乃至每个村,都有不少个体户、小作坊注册了公司,他们凭着敢想敢干的拓荒精神白手起家,带动了各产业带形成。比如距离杭州几十公里外的萧山宁围,中国第一代民营企业家鲁冠球从一个铁匠铺起家,多年后旗下的公司登陆深交所,成为国内民营企业第一股。
这样的创业氛围支持各种奇谈异想,正如马云常说,“因为相信,所以看见”。阿里的崛起与政府支持下宽松的营商环境、江浙一带民营经济的活跃度密不可分,阿里则在互联网时代到来之际,顺势搭建平台,建立商家与消费者的连接。
淘宝诞生后,杭州“全民创业”风潮兴起。据中国电子商务研究中心2014年监测数据显示,全国上规模的B2B交易平台中,销售额在1000万元以上的有50%在浙江,而这50%中,又有8成位于杭州。
丁香园创始人李天天曾多次在公开场合说起这个故事。2006年他初来杭州时,只有十几平米的卧室和两台电脑。与杭州科技局交流后,政府认为丁香园值得培养,为其提供了70平米的办公空间。后来丁香园发展寻求融资,也得到了政府大力支持,A轮融资200万美元,只用了18天。

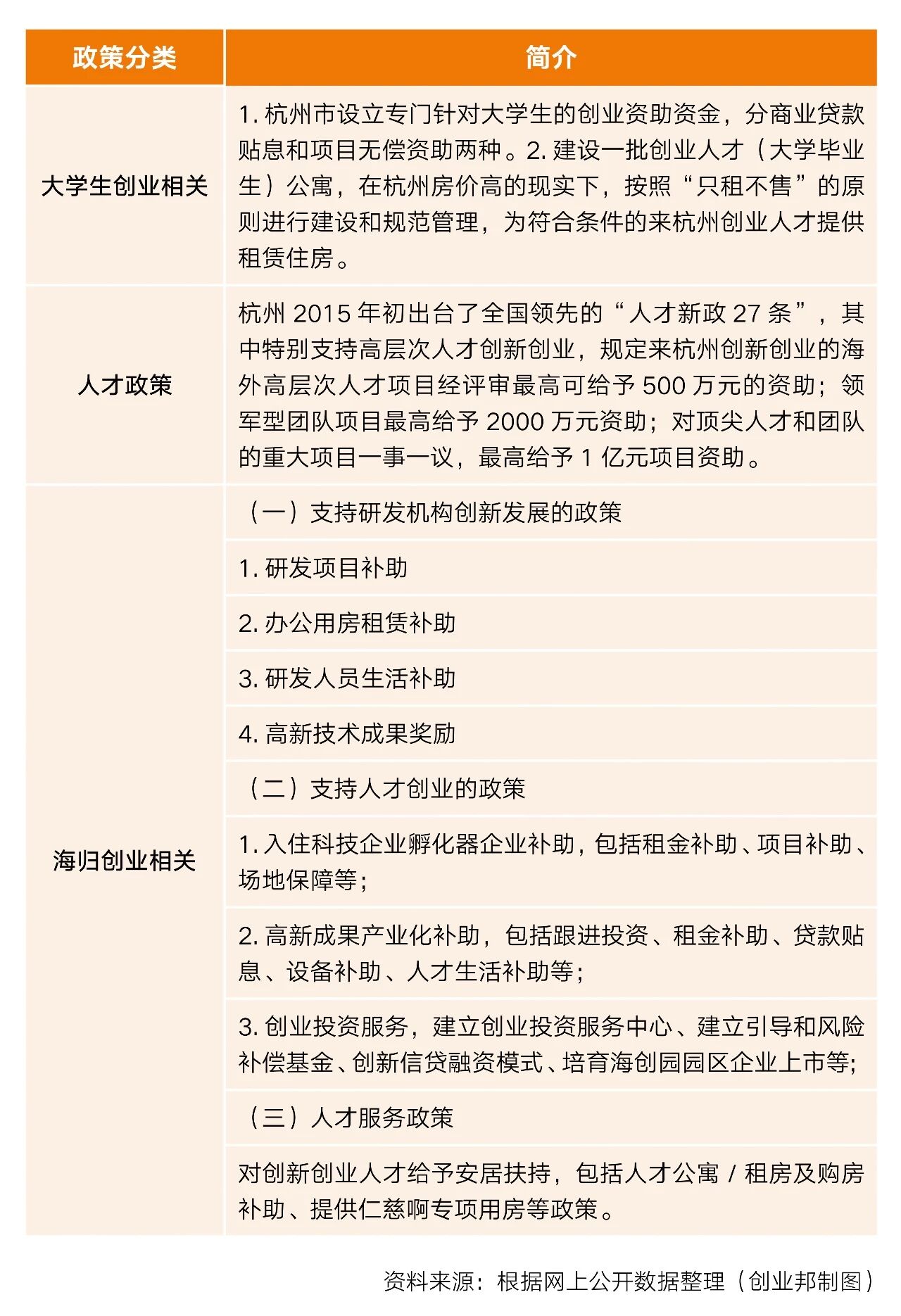
杭州市人才政策、创业支持政策
杭州政府愿意给予创业者尽可能多的资金支持。据IT桔子、创头条、微链等创投服务平台统计的数据显示,2018年杭州约有创业公司(项目)6698家。在这样的规模下,政府不可能事必躬亲。为了活跃创业氛围,杭州市政府由此设立政府引导基金、各类人才计划、众创空间,支持创业者落户杭州。

杭州的政府引导基金在全国数一数二。比如,近几年杭州市政府投资了一百多家基金,而一百多家基金每年又可投资上百家企业,刺激创业创新活力。

杭州主要投资机构
2019年5月,杭州又将创业投资引导基金规模由10亿元扩大至30亿元。新修订的《杭州市创业投资引导基金管理办法》,正探索建立市场化的创投引导母基金,这有利于吸引国内外知名创投机构集聚杭州,关注杭州创新创业,进一步增强和扩大“杭州创投”的影响力。
3.独角兽工厂
杭州算不上生产要素资源汇聚,直到阿里系崛起之前,杭州一直以旅游城市的名片示人。阿里经济体崛起,成为杭州近十年来经济发展的最佳样本。
以阿里系为龙头,我们看到一群独角兽、准独角兽企业在杭州崛起,创业创新的正向氛围正在形成。阿里巴巴大生态正带动其上下游、合作伙伴及诸多准独角兽企业的成长,对第二、第三梯队的创业者有着明显的示范作用。

2019杭州独角兽、准独角兽企业榜单(图片来源:微链)
从杭州创业公司行业分布来看,数量前三名的领域分别为企业服务、电商与金融。电商与金融是杭州的传统优势领域,诸多创业公司均为阿里生态伙伴。而在渠道与技术的变革推动下,互联网产业正在重塑上游生产商与供应链,这也为企业服务公司带来了机遇。
阿里等头部企业不仅吸引人才,也为所在城市输送了大量创业新生力量。据麒麟研究院发布的《2018年杭州创业投资蓝皮书》数据,2018年杭州创业者创业前所在公司分布中,阿里和蚂蚁金服占28%,网易占8%。
互联网人才从一线城市流失的现象越来越明显,而杭州的独角兽效应吸引着人才大量聚集。来自猎聘的一份报告数据显示,杭州在中国互联网工程师人才净流入率中,高居全国第一名,阿里蚂蚁成工程师“杭漂”的首选地。而吸引工程师来杭的原因中,“阿里巴巴带动的互联网和技术氛围”排在首位,投票率达59.66%。

吸引互联网来杭原因,“阿里巴巴带动的互联网和技术氛围”排首位
我们从互联网招聘网站拉勾发布的2017年互联网人才流动趋势可以看到,与2016年相比,北京、上海、广州、深圳、成都、杭州六大互联网城市的流入人数远高于流出人数,互联网行业从业人员持续增加。其中,杭州的流入人数比流出人数高出5倍,北京虽然有34%的互联网人选择投递其他城市的职位,但流入人数却是流出人数的2倍。

互联网人才“逃离北上广”的趋势越发明显
猎聘于2018年7月发布《2018中国重点城市工程师大数据与调研报告》,分析了2017年一季度到2018年二季度期间互联网工程师人才净流入分布情况,杭州以12.46%的流入率排名第一。
领英发布的《海归人才吸引力报告》也印证了这点,在其“2018上半年最受海归人才关注TOP30企业”榜单中,总部位于杭州的阿里巴巴、蚂蚁金服、网易均入榜,其中阿里巴巴在TOP30中排名第一。
2018年10月,马云以一位杭州市民的身份为杭州“打造全国数字经济第一城”动员大会站台,这次会议公布了如下数据:杭州数字经济增加值占全市经济总量超25%,对全市经济增长贡献率逾50%。预计到2022年,杭州数字经济总量将达到1.2万亿元以上。
GDP总值位列头部的城市,均把数字经济作为经济发展的发力点,而在阿里的辐射和带动下,杭州很早就开始培育互联网产业,在网络覆盖率、传输速度、数据积累等方面均走在前面。当数字化达到一定程度,智慧产业孕育而出就水到渠成了。
4.寻找“马云”
虽然马云已经退休,但马老师的造梦精神一直潜移默化激励着更多有梦想的创业者。他曾经鼓励创业者:“假如马云能创业成功,那么中国80%的人都能创业成功,因为我是一个特别平凡的人。”
回顾马老师20多年的创业历程,看趋势、订战略、谋布局、带团队、用坚持、赢对手、要创新……马云用自己的创业经历告诉每一位平凡的创业者:相信奋斗,相信明天。
创业是一种信仰,更是一种生活方式。已成立12年的创新创业服务平台创业邦始终陪伴创业者从0到1成长,一直在寻找像马云一样的优秀创业者。多年来,创业邦持续关注杭州这座城市的高速发展,也见证和陪伴了美丽联合、贝贝网、个推、挖财网、曹操出行、微医、云集等杭州本地大量独角兽或准独角兽公司的崛起。

DEMO CHINA创新中国舞台上走出的明星项目
作为中国最早、最专业的一批DemoDay筹办方,创业邦已将其品牌活动“DEMO CHINA创新中国” 总决赛连续第九年落地到杭州,共吸引1500余位一线投资者参会。截至目前,活动累计报名参赛的企业数近4万,总融资额100亿元以上,3000余家优秀创业企业登台展示。
为迎接2019年9月18日—9月19日DEMO CHINA创新中国的到来,创业邦经过层层把关,在超过4300+创业项目中,创业邦投融资中心团队经过两轮筛选和面试,甄选出60+优质项目,它们即将登陆创新中国路演舞台,竞选年度DEMO GOD。
此外,创业邦星际营孵化的140个项目团队、100个创业邦大消费产业会员团队,以及100个创业邦会员团队也将来到创新中国现场。
谁能把创新中国的DemoGod大奖搬回家?谁又能成为风口上的“猪”?这由中国的“VC造风者”说了算。据悉,国家科技成果转化引导基金理事长(原)招商银行行长马蔚华、中国第一“网红”投资人朱啸虎、“3点钟无眠区块链”激辩手陈伟星、拼多多背后的男人宓群、瑞幸幕后的功臣刘二海,以及5G布局先锋沈劲等超过130家重点级投资大咖将莅临现场。

作为早期前沿科技的领导者,Qualcomm创投一直在积极开拓前沿领域,通过技术创新和投资,帮助更多新生代公司崛起,实现双赢。Qualcomm创投红杉中国智能互连创业大赛和智能互连加速营也将在本次DEMO CHINA创新中国期间举办,通过活动寻找5G赋能下的AI、loT、XR、Robotics行业的优秀创业者。
本次创新中国以“未来科技节”为主题,将分为智能互连、新消费、大健康、企业服务、智能云化、未来科技等多个平行专场。竞技场之外,5G、AR、大数据,75+与我们生活息息相关的科技品牌内容,以及即将给我们的生活带来巨大革新的科技风暴将在7000平米展区一一展示,参观者可以真真切切感受到互联网时代的科技力量,体验抢先进入未来节奏。
你,来杭州的宇宙中心观赛吗?
时间:9月18—19日
坐标:杭州未来科技城学术交流中心
更多峰会细节及报名通道,请扫描二维码或点击文末“阅读原文”,我们诚邀你的到来。

【福利时刻】
扫码进群免费领取会员
微信公众号
{{item.time_desc}}
直播电商大数据分析平台
实时直播
爆款直播间
达人榜单
热门商品
爆款视频
电商干货
电商问答
更多功能
更多
文|田甜
编辑|刘岩
今天,2019年9月10日,中国第35个教师节。
执掌阿里巴巴20年的马云在这个约定的日子里退休。马老师正式卸任阿里巴巴董事局主席,即将开启他商业之外的人生旅程。
三天前,阿里巴巴深情地给杭州写了封致敬信,“谢谢你,杭州,读懂我们最初的梦想。”杭州市委、市政府则在阿里巴巴成立二十周年之际,为表彰马云为杭州发展作出的贡献,授予其“功勋杭州人”荣誉称号。显然,“创业教父”马老师已成为这座城市经济发展最醒目的标签之一。
短短二十年,从一个人,到一家公司,再到杭州“电商之都”“互联网之都”的奇袭……马云究竟赋予杭州这座城市多少含义?一个人、一家公司,跟一座城市的崛起到底有多大关系?
1.“骗子”感受到的尊重
20多年前,怀揣梦想的马云曾两度北漂。这位外乡人希望可以在中国的“城市制高点”首都北京推广自己的“中国黄页”产品。只是当时互联网时代还未到来,马云在北京处处碰壁,不仅没有迅速占领市场,还被当成骗子,吃了多次闭门羹。
马云也曾考虑将阿里巴巴总部设在中国经济中心上海。但当时上海的落户门槛高,这位草根创业者再次被拒之门外。
最终,落魄无奈的马云在1999年正式落户一线城市之外的杭州。因为“念念不忘那个天方夜谭的未知世界”,他创办了阿里巴巴。这些经历使马云意识到,北京更适合国企,上海欢迎外资,反倒是“一无所有”的杭州,适合草根的他落地生根。
只过了一年多,马云便把金庸先生的“华山论剑”搬到西湖,宴邀各路豪杰。创业第三年,马云起家的湖畔花园小房子里迎来了省、市级领导光临。那一年,时任浙江省委书记张德江参观完公司后问马云,你希望这个公司将来做到多大?马云回答,“我希望它会是一家市值五亿到五十亿美元的公司。”
时任杭州市委书记王国平赶紧圆场:“张书记,小马可能说的是他要把公司做成五亿到五十亿人民币的公司。”马云停顿了下,依然坚定:我说的是五亿到五十亿美元的公司。
马云后来回忆,他看到王国平点了下头。2009年,王国平在第六届网商大会上演讲回忆起这段往事仍颇有感触:“那时极少有人相信他(马云),但浙江和杭州相信了他。”
可见,杭州让内心孤独的创业者感到被充分尊重。这也是为何马云在阿里20周年之际致敬杭州,称“这是一座尊重白手起家的城市”的重要原因之一。
2.阿里效应
阿里巴巴成为互联网巨头后,人们纷纷讨论为什么阿里巴巴诞生在杭州?马云认为,不仅因为杭州是他的家乡,更因为杭州拥有创业精神,尊重白手起家的人,包容民营企业的发展,更聚集了大量的优秀人才。
马云并非言辞夸张,有意为杭州代言。看江浙一带,民营经济土壤强劲,早在阿里巴巴诞生前,长三角的每个镇乃至每个村,都有不少个体户、小作坊注册了公司,他们凭着敢想敢干的拓荒精神白手起家,带动了各产业带形成。比如距离杭州几十公里外的萧山宁围,中国第一代民营企业家鲁冠球从一个铁匠铺起家,多年后旗下的公司登陆深交所,成为国内民营企业第一股。
这样的创业氛围支持各种奇谈异想,正如马云常说,“因为相信,所以看见”。阿里的崛起与政府支持下宽松的营商环境、江浙一带民营经济的活跃度密不可分,阿里则在互联网时代到来之际,顺势搭建平台,建立商家与消费者的连接。
淘宝诞生后,杭州“全民创业”风潮兴起。据中国电子商务研究中心2014年监测数据显示,全国上规模的B2B交易平台中,销售额在1000万元以上的有50%在浙江,而这50%中,又有8成位于杭州。
丁香园创始人李天天曾多次在公开场合说起这个故事。2006年他初来杭州时,只有十几平米的卧室和两台电脑。与杭州科技局交流后,政府认为丁香园值得培养,为其提供了70平米的办公空间。后来丁香园发展寻求融资,也得到了政府大力支持,A轮融资200万美元,只用了18天。

杭州市人才政策、创业支持政策
杭州政府愿意给予创业者尽可能多的资金支持。据IT桔子、创头条、微链等创投服务平台统计的数据显示,2018年杭州约有创业公司(项目)6698家。在这样的规模下,政府不可能事必躬亲。为了活跃创业氛围,杭州市政府由此设立政府引导基金、各类人才计划、众创空间,支持创业者落户杭州。

杭州的政府引导基金在全国数一数二。比如,近几年杭州市政府投资了一百多家基金,而一百多家基金每年又可投资上百家企业,刺激创业创新活力。

杭州主要投资机构
2019年5月,杭州又将创业投资引导基金规模由10亿元扩大至30亿元。新修订的《杭州市创业投资引导基金管理办法》,正探索建立市场化的创投引导母基金,这有利于吸引国内外知名创投机构集聚杭州,关注杭州创新创业,进一步增强和扩大“杭州创投”的影响力。
3.独角兽工厂
杭州算不上生产要素资源汇聚,直到阿里系崛起之前,杭州一直以旅游城市的名片示人。阿里经济体崛起,成为杭州近十年来经济发展的最佳样本。
以阿里系为龙头,我们看到一群独角兽、准独角兽企业在杭州崛起,创业创新的正向氛围正在形成。阿里巴巴大生态正带动其上下游、合作伙伴及诸多准独角兽企业的成长,对第二、第三梯队的创业者有着明显的示范作用。

2019杭州独角兽、准独角兽企业榜单(图片来源:微链)
从杭州创业公司行业分布来看,数量前三名的领域分别为企业服务、电商与金融。电商与金融是杭州的传统优势领域,诸多创业公司均为阿里生态伙伴。而在渠道与技术的变革推动下,互联网产业正在重塑上游生产商与供应链,这也为企业服务公司带来了机遇。
阿里等头部企业不仅吸引人才,也为所在城市输送了大量创业新生力量。据麒麟研究院发布的《2018年杭州创业投资蓝皮书》数据,2018年杭州创业者创业前所在公司分布中,阿里和蚂蚁金服占28%,网易占8%。
互联网人才从一线城市流失的现象越来越明显,而杭州的独角兽效应吸引着人才大量聚集。来自猎聘的一份报告数据显示,杭州在中国互联网工程师人才净流入率中,高居全国第一名,阿里蚂蚁成工程师“杭漂”的首选地。而吸引工程师来杭的原因中,“阿里巴巴带动的互联网和技术氛围”排在首位,投票率达59.66%。

吸引互联网来杭原因,“阿里巴巴带动的互联网和技术氛围”排首位
我们从互联网招聘网站拉勾发布的2017年互联网人才流动趋势可以看到,与2016年相比,北京、上海、广州、深圳、成都、杭州六大互联网城市的流入人数远高于流出人数,互联网行业从业人员持续增加。其中,杭州的流入人数比流出人数高出5倍,北京虽然有34%的互联网人选择投递其他城市的职位,但流入人数却是流出人数的2倍。

互联网人才“逃离北上广”的趋势越发明显
猎聘于2018年7月发布《2018中国重点城市工程师大数据与调研报告》,分析了2017年一季度到2018年二季度期间互联网工程师人才净流入分布情况,杭州以12.46%的流入率排名第一。
领英发布的《海归人才吸引力报告》也印证了这点,在其“2018上半年最受海归人才关注TOP30企业”榜单中,总部位于杭州的阿里巴巴、蚂蚁金服、网易均入榜,其中阿里巴巴在TOP30中排名第一。
2018年10月,马云以一位杭州市民的身份为杭州“打造全国数字经济第一城”动员大会站台,这次会议公布了如下数据:杭州数字经济增加值占全市经济总量超25%,对全市经济增长贡献率逾50%。预计到2022年,杭州数字经济总量将达到1.2万亿元以上。
GDP总值位列头部的城市,均把数字经济作为经济发展的发力点,而在阿里的辐射和带动下,杭州很早就开始培育互联网产业,在网络覆盖率、传输速度、数据积累等方面均走在前面。当数字化达到一定程度,智慧产业孕育而出就水到渠成了。
4.寻找“马云”
虽然马云已经退休,但马老师的造梦精神一直潜移默化激励着更多有梦想的创业者。他曾经鼓励创业者:“假如马云能创业成功,那么中国80%的人都能创业成功,因为我是一个特别平凡的人。”
回顾马老师20多年的创业历程,看趋势、订战略、谋布局、带团队、用坚持、赢对手、要创新……马云用自己的创业经历告诉每一位平凡的创业者:相信奋斗,相信明天。
创业是一种信仰,更是一种生活方式。已成立12年的创新创业服务平台创业邦始终陪伴创业者从0到1成长,一直在寻找像马云一样的优秀创业者。多年来,创业邦持续关注杭州这座城市的高速发展,也见证和陪伴了美丽联合、贝贝网、个推、挖财网、曹操出行、微医、云集等杭州本地大量独角兽或准独角兽公司的崛起。

DEMO CHINA创新中国舞台上走出的明星项目
作为中国最早、最专业的一批DemoDay筹办方,创业邦已将其品牌活动“DEMO CHINA创新中国” 总决赛连续第九年落地到杭州,共吸引1500余位一线投资者参会。截至目前,活动累计报名参赛的企业数近4万,总融资额100亿元以上,3000余家优秀创业企业登台展示。
为迎接2019年9月18日—9月19日DEMO CHINA创新中国的到来,创业邦经过层层把关,在超过4300+创业项目中,创业邦投融资中心团队经过两轮筛选和面试,甄选出60+优质项目,它们即将登陆创新中国路演舞台,竞选年度DEMO GOD。
此外,创业邦星际营孵化的140个项目团队、100个创业邦大消费产业会员团队,以及100个创业邦会员团队也将来到创新中国现场。
谁能把创新中国的DemoGod大奖搬回家?谁又能成为风口上的“猪”?这由中国的“VC造风者”说了算。据悉,国家科技成果转化引导基金理事长(原)招商银行行长马蔚华、中国第一“网红”投资人朱啸虎、“3点钟无眠区块链”激辩手陈伟星、拼多多背后的男人宓群、瑞幸幕后的功臣刘二海,以及5G布局先锋沈劲等超过130家重点级投资大咖将莅临现场。

作为早期前沿科技的领导者,Qualcomm创投一直在积极开拓前沿领域,通过技术创新和投资,帮助更多新生代公司崛起,实现双赢。Qualcomm创投红杉中国智能互连创业大赛和智能互连加速营也将在本次DEMO CHINA创新中国期间举办,通过活动寻找5G赋能下的AI、loT、XR、Robotics行业的优秀创业者。
本次创新中国以“未来科技节”为主题,将分为智能互连、新消费、大健康、企业服务、智能云化、未来科技等多个平行专场。竞技场之外,5G、AR、大数据,75+与我们生活息息相关的科技品牌内容,以及即将给我们的生活带来巨大革新的科技风暴将在7000平米展区一一展示,参观者可以真真切切感受到互联网时代的科技力量,体验抢先进入未来节奏。
你,来杭州的宇宙中心观赛吗?
时间:9月18—19日
坐标:杭州未来科技城学术交流中心
更多峰会细节及报名通道,请扫描二维码或点击文末“阅读原文”,我们诚邀你的到来。

【福利时刻】
更多阅读